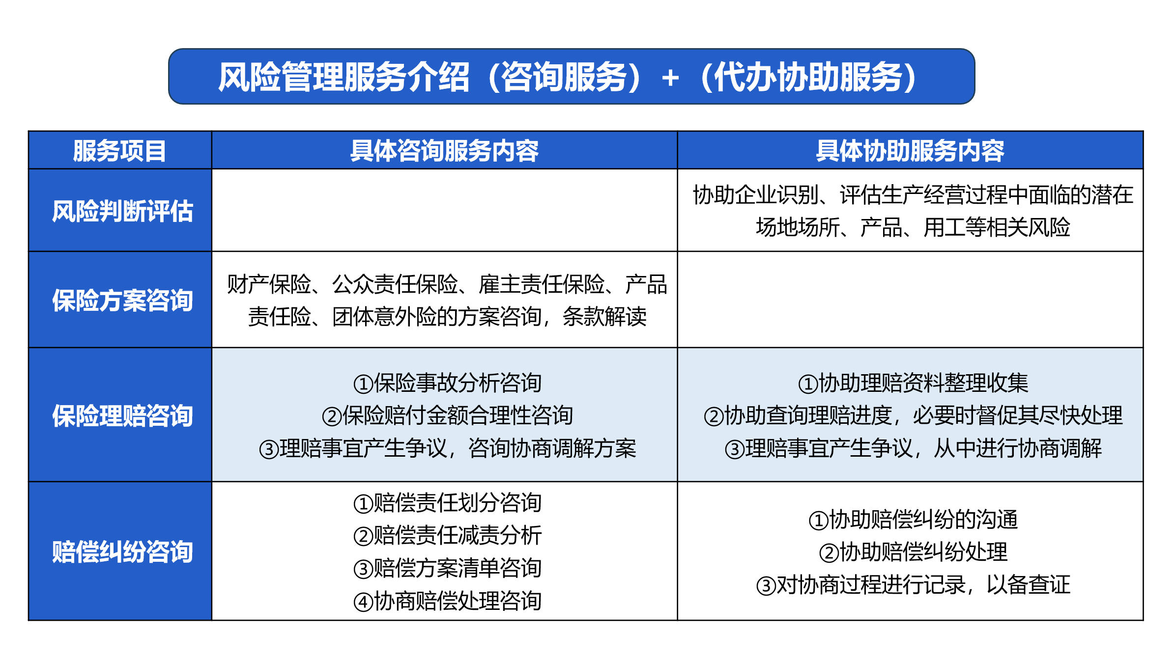
我们聚合全国多场景风险管理方案,为企业(个体)提供丰富保险保障方案服务
只做您的风险管家,从源头规避保障盲区
协助资料收集,帮催理赔进度,您只需安心经营,
理赔之路,我们全程协助

不做保险推销员,只做您的风险管家,
从源头规避保障盲区

遇赔偿纠纷,我们为您主张,用专业谈判,
为您争取最优解决方案

从“投保咨询”到“赔款到账”,
全程无忧服务

成熟案例库支撑,复杂需求也能快速落实
根据双方利益平衡点,给出相对合理赔偿解决方案,快速解决赔偿纠纷问题
员工发生工伤后休养期间伤口感染,公司是否还要赔偿核心结论后续感染费用是否赔偿:需判断感染与工伤是否存在直接因果关系。若因...
最新职工一次性工亡补助金新标准2026年1月19日上午,2025年国民经济运行情况新闻发布会召开,会上发布了一个重要数据...
保险保额怎么选?人身损害赔偿标准告诉你全国各省直辖市人身损害(伤亡)赔偿金额标准总汇去年夏天,杭州某商场儿童乐园里,一个...
上海市人身损害赔偿标准及计算方式,适用于经营场所发生意外导致赔偿,景区场地发生意外导致赔偿,产品意外事故导致赔偿计算,交...
上海市人身损害赔偿标准及计算方式,适用于经营场所发生意外导致赔偿,景区场地发生意外导致赔偿,产品意外事故导致赔偿计算,交通事故赔偿等侵权造成的人身损害。根据最高...
上海市人身损害赔偿标准及计算方式,适用于经营场所发生意外导致赔偿,景区场地发生意外导致赔偿,产品意外事故导致赔偿计算,交通事故赔偿等侵权造成的人身损害。 赔偿...
01医疗费计算方法:根据医疗机构出具的医药费、住院费等收款凭证,结合病历资料、诊断证明和医疗费清单等据实计算 。参考证据:赔偿权利人应就主张的医疗费提供医疗费发...
杭州职慧科技有限公司 版权所有备案号:浙ICP备19047539号-1 浙公网安备33011002014509号网站地图
扫一扫咨询微信客服